lifecycle or life cycle

biology libretexts

biology libretexts

animal life cycles teamwork 6 class blog

animal life cycles teamwork 6 class blog

human life cycle for kids

human life cycle for kids

invensis learning

invensis learning

joining vision and action

joining vision and action

generation genius

generation genius

invision

invision

clevertap

clevertap

k5 learning

k5 learning

does a church have a lifecycle baltimore washington conference umc

does a church have a lifecycle baltimore washington conference umc

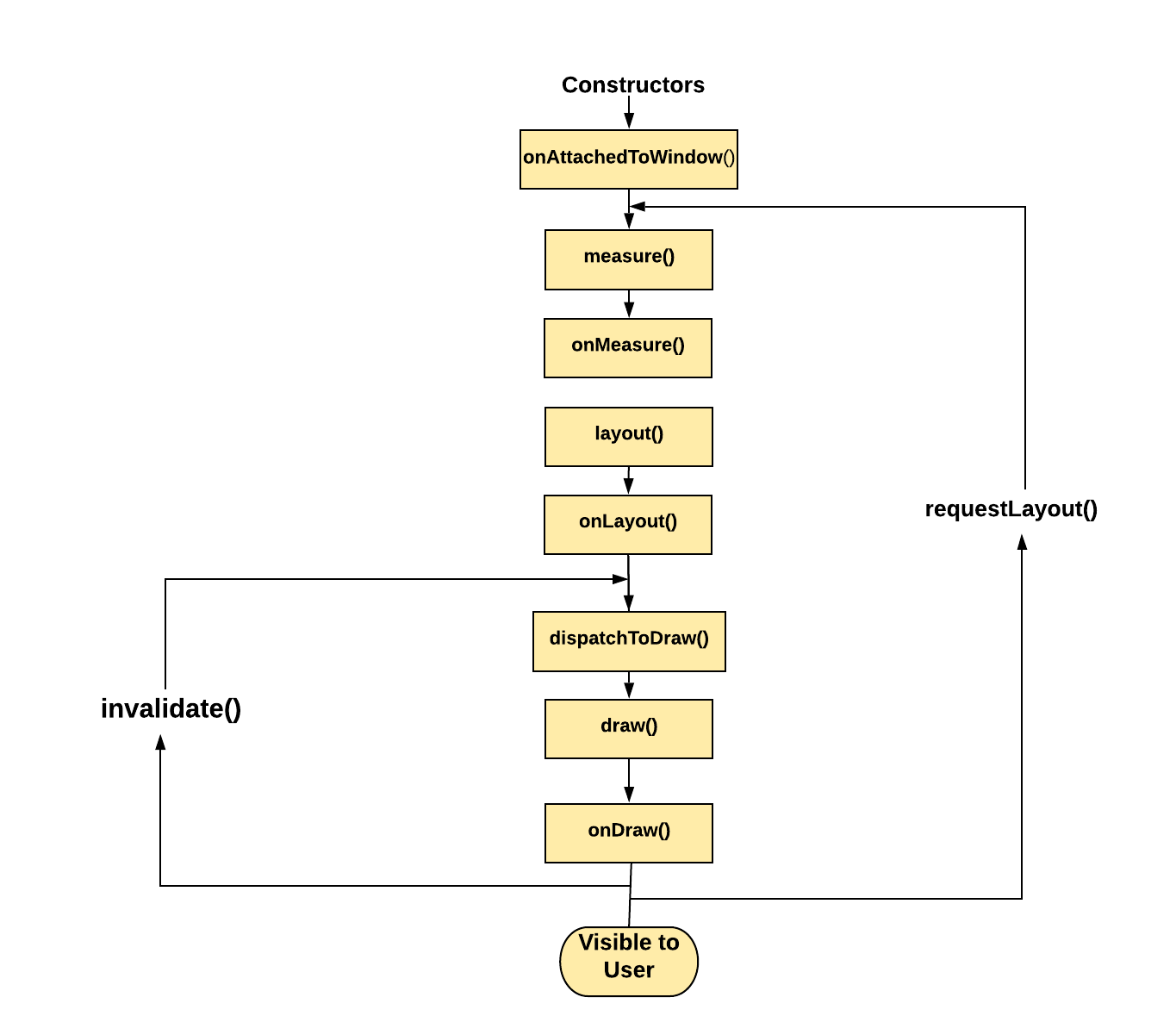
mindorks

mindorks

frog lifecycle learning kit montessori from the heart

frog lifecycle learning kit montessori from the heart

butterfly life cycle

butterfly life cycle

wso2

wso2

ionic framework

ionic framework

alexa blog

alexa blog

product life cycle plm ᐈ product lifecycle management software openbom

product life cycle plm ᐈ product lifecycle management software openbom

lifecycle

lifecycle

amazon com

amazon com

grepmed

grepmed

edible butterfly life cycle life cycles science sparks

edible butterfly life cycle life cycles science sparks

campaign monitor

campaign monitor

subscribe hr

subscribe hr

pmexamsmartnotes com

pmexamsmartnotes com

jexo

jexo

proandroiddev

proandroiddev

life cycle

life cycle

corporate finance institute

corporate finance institute

jexo

jexo

sirona animal health

sirona animal health

You May Like
stats counter